В совместном расследовании The Insider, Bellingcat и Der Spiegel удалось идентифицировать лицо, управляющее делами Пригожина в Африке. Этот человек с позывным «Мазай», до сих пор скрывавший свое имя и лицо, может иметь отношение к пыткам гражданского населения в ЦАР и убийству российских журналистов.
Пригожин и ЧВК
Уголовник-рецидивист Евгений Пригожин, судимый за кражи, мошенничество и вовлечение несовершеннолетних в преступную деятельность, сейчас известен как «повар Путина» (он организует кремлевские обеды), спонсор ЧВК Вагнера и владелец крупнейшей фабрики троллей. Источник его доходов — эксклюзивный доступ к госконтрактам на питание (в том числе в Минобороны и школах), и, несмотря на постоянные скандалы с массовыми отравлениями (привлекшими внимание даже военной контрразведки ФСБ), эти контракты постоянно продлеваются и кормят огромную армию троллей, наемников и провокаторов. Наемники Пригожина, которых принято обозначать как ЧВК Вагнера (хотя «Вагнер», он же Дмитрий Уткин, лишь один из командиров наемников), участвуют во множестве операций за рубежом, во многих случаях (как, например, при вторжении в Украину) под прямым командованием ГРУ.
Взлет Пригожина начался в 2013–2014 годах, именно тогда он начал активно вовлекаться в международные дела, как через троллей, так и через наемников. Судя по биллингу его мобильного телефона (который оказался в переписке, взломанной «Анонимным интернационалом»), уже в тот период в его кругу общения были самые высокопоставленные чиновники и военные. В том числе это Дмитрий Песков, Сергей Шойгу, помощник Путина по внешней политике Юрий Ушаков, сотрудники Администрации президента Антон Вайно и Игорь Дивейкин (явно не те люди, с которыми он мог бы обсуждать свой кейтеринговый сервис), а также путинский охранник Алексей Дюмин (который, превратившись из телохранителя в губернатора Тульской области, теперь вместе с Пригожиным строит тульский аналог парка «Патриот»).
Существует немало подтверждений тому, что пригожинские ЧВК де-факто контролируются ГРУ: они пользуются военными бортами и базами Минобороны в разных странах и напрямую подчиняются офицерам ГРУ в ходе выполнения заданий. Во многих телефонных перехватах времен начала украинской войны можно услышать, как «Вагнер» (Уткин) отчитывается перед офицером ГРУ Иванниковым (тем самым, который отвечал за поставку «Бука» на Донбасс). Нам также удалось обнаружить совместные перелеты Уткина и Иванникова (так, например, 5 июня 2015 года они вместе летели в Москву, причем на рейсе было лишь 10 пассажиров, из которых 4 связано с «вагнеровцами»).
После того как в 2016 году «Фонтанка» на кадрах сюжета Первого канала из Кремля обнаружила Уткина сидящим за столом на приеме в честь «Героев Отечества» в Кремле, отрицать связь ЧВК с властями стало невозможно. Помимо Уткина на приеме был замечен его соратник по ЧВК Андрей Трошев, на груди которого красовалась звезда «Героя России». Те же Уткин и Трошев были запечатлены на совместной фотографии с Путиным (судя по одежде, сделанной на том же приеме).

Ранее Уткин и Трошев были замечены в совместных поездках с сотрудниками службы безопасности Пригожина. Более того, с неясной целью Пригожин создал несколько клонов Пригожина — разные люди по просьбе Пригожина официально меняли свои имена на ФИО Уткина. Один из них, Алексей Карнаухов, сменив имя на Уткина, на некоторое время возглавил пригожинский «Конкорд». Зачем Пригожину это было нужно, остается только гадать, ясно лишь то, что его связь с «Вагнером» очевидна.
«Всё решает Мазай». Африканская кампания
В последние годы Пригожин стал проявлять большую активность в Африке. По оценке «Проекта», который провел масштабное расследование его деятельности на континенте, в 20 африканских странах уже присутствуют пригожинские наемники, политтехнологи или геологи добывающих компаний, еще 19 стран стояли в планах на будущее. В некоторых странах (как, например, Мозамбик или ЦАР) речь шла в основном о полноценном военном и экономическом присутствии, в других странах, таких как ДРК, Зимбабве и Мадагаскар, речь шла о группах политтехнологов, к которым была приставлена охрана. Согласно данным «Проекта», в 2019 году полковник Уткин должен был прилететь в Руанду вместе с Валерием Захаровым, советником президента ЦАР. Сообщалось, что эта поездка сорвалась в последний момент. К этому времени Уткин уже был слишком засвечен — и из-за всплывших фотографий с Путиным, и из-за санкций США. Однако в то же время в Африке появился другой полковник, тоже связанный с Пригожиным. Работающие в Африке политехнологи знали его только под именем Константин и позывным «Мазай».
«Мазай» впервые проявил себя на Мадагаскаре во время президентских выборов 2018 года. Тогда пригожинцы пытались продвигать основателя и пастора Церкви апокалипсиса Андре Майлхол. Сам Майлхол рассказал, что русские принесли ему несколько чемоданов с наличными и дали охрану. Пригожинские политтехнологи (Андрей Крамар, Владимир Боярищев и Роман Поздняков) писали ему речи, платили за предвыборные плакаты и телевизионную рекламу. «Мазай» стал охранником Майлхола.



Выборы они, разумеется, проиграли. Но еще до дня голосования, когда стало понятно, что на выборах победит Андри Радзуэлина, пригожинская команда переметнулась к нему. «Мазай» стал охранять Радзуэлина.
В том же 2018 году «Мазай» был и в ЦАР. Он прибыл туда в начале июля, всего за три недели до убийства Орхана Джемаля, Александра Расторгуева и Кирилла Радченко.
Судя по документам, которые оказались в нашем распоряжении, «Мазай» был не простым телохранителем. Так, например, несмотря на то, что формально российским военным советником при президенте ЦАР был Валерий Захаров, решение всех важных вопросов переадресовывалось «Мазаю». Работающая в Африке пригожинская команда, называющая себя проект «Континент» (специалисты по информационной безопасности и по работе с соцсетями, политтехнологи), получала инструкции по идеологическим и военным вопросам именно от «Мазая». Судя по электронным письмам, с которыми удалось ознакомиться, «Мазай» — единственный из работавшей в ЦАР команды, кто разговаривал с Пригожиным на равных.
Один из имейлов, перенаправленных российскими военными «Мазаю», содержит скан письма властей города Бамбари в адрес командующего российских вооруженных сил, размещенных в ЦАР. В этом письме, датированном 13 мая 2019 года, власти требуют срочной и непубличной встречи с тем, чтобы обсудить «очень деликатную ситуацию, сложившуюся в Бамбари». В частности, речь должна была идти об экономических и социальных проблемах местного населения, вызванных присутствием наемников.

Из письма неясно, имеются в виду под наемниками российские ЧВК или боевики из исламистской группы Селека, но незадолго до этого ООН потребовала от властей ЦАР обратить внимание на сообщения о пытках местного гражданского населения в Бамбари российскими военными или наемниками, в том числе на тот случай, когда одному из жителей отрубили палец во время допроса.
Идентификация «Мазая»
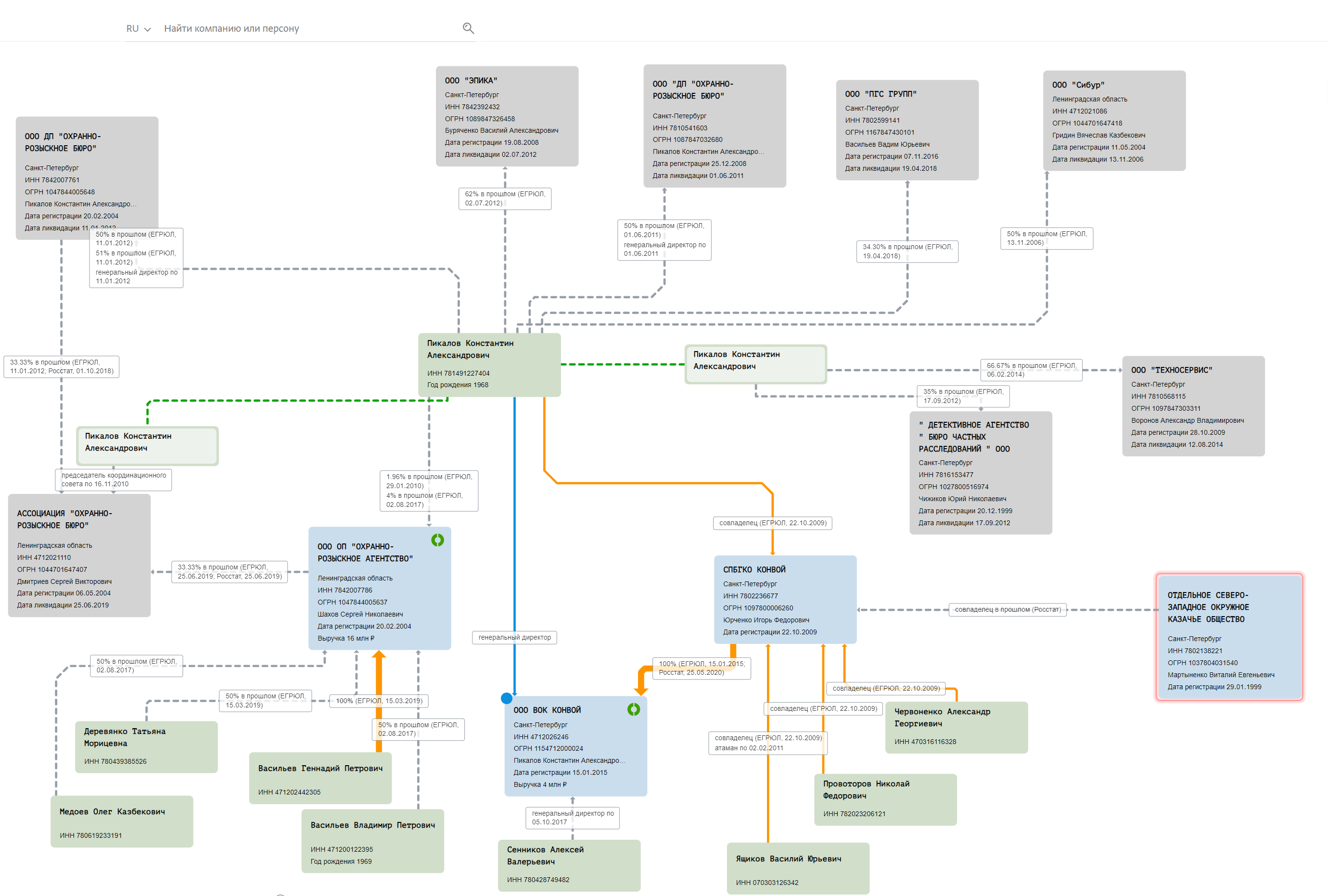
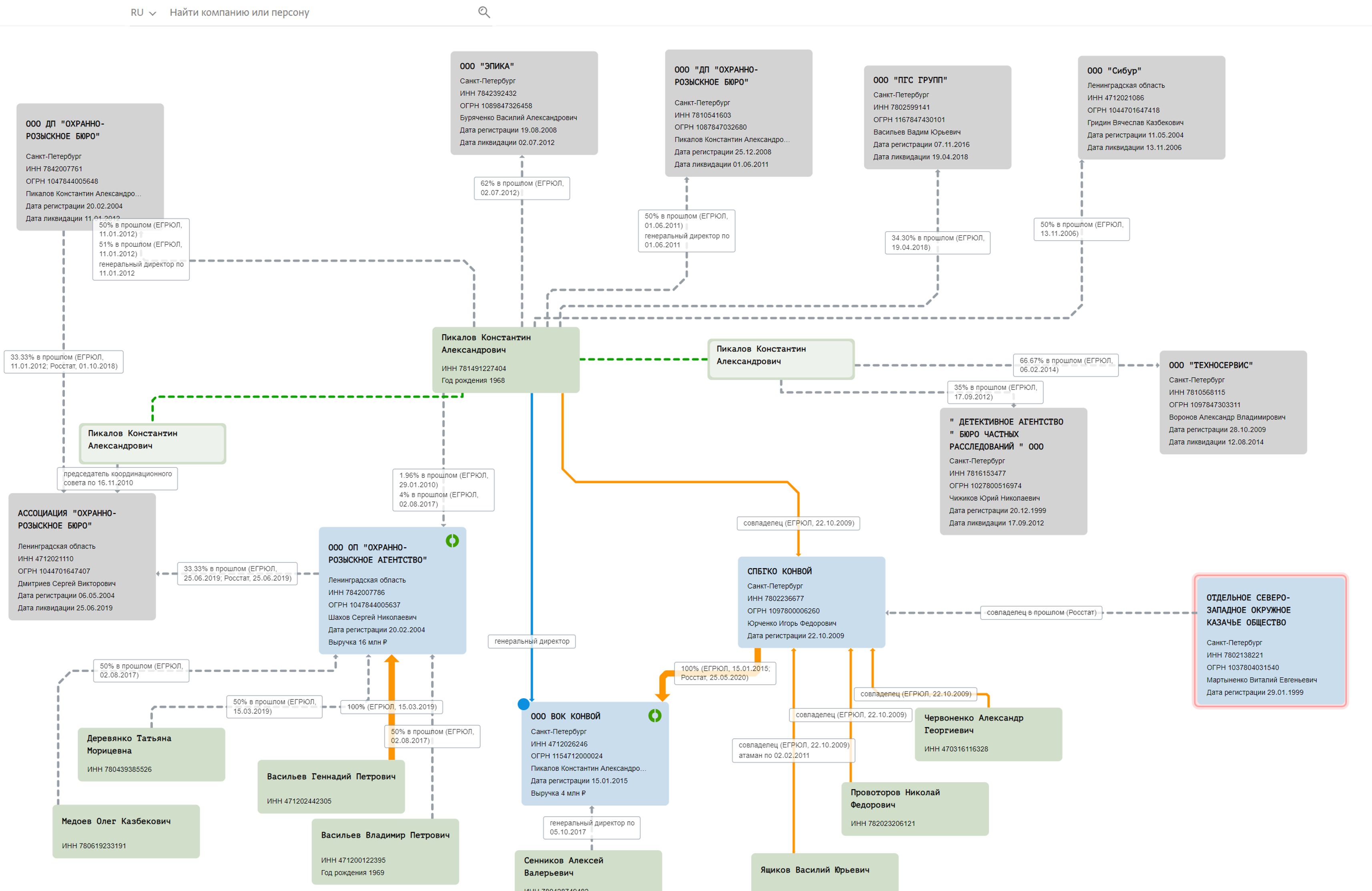
«Мазай» делал все для того, чтобы идентифицировать его было сложно. Даже пригожинские сотрудники не знали его настоящего имени, а во время редких появлений на публике он всегда был в темных очках. Однако же, изучив биллинг телефона Валерия Захарова (имеется в распоряжении Bellingcat), нам удалось обнаружить, что два номера из тех, с которыми он общался, принадлежат Военно-охранной компании «Конвой» с приличным уставным капиталом в размере 100 млн рублей и всего тремя сотрудниками в штате. Владельцем же «Конвоя» является Константин Пикалов, которому также принадлежит и одноименное казацкое общество.

Обратный поиск по мобильным приложениям, хранящим информацию о том, как человек записан в телефонных контактах у пользователей, не оставил сомнений — Константин Пикалов и есть тот самый «Мазай».

Интересно также, что кто-то записал его как «охр. Рагозина» — не исключено, что речь идет о Дмитрии Рогозине.
Судя по фото из паспортного файла Пикалова, он очень похож на «Мазая» с африканских фото:

Кто такой Константин Пикалов
Пикалов родился 23 июля 1968 года, он служил в вооруженных силах, в части недалеко от Петербурга. Судя по открытым источникам, это войсковая часть являлась испытательным полигоном Министерства обороны. Вероятно, он служил в Xxyt и участвовал в боевых действиях как командир отряда, во всяком случае это значится в его резюме 2013 года:

После отставки Пикалов остался жить в Приозерском районе и основал частное детективное агентство. В 2016 году он даже участвовать в выборах от «Справедливой России», но ЦИК отказала ему в регистрации. Пикалов также значится в черном списке Центробанка как подозреваемый в отмывании денег. В 2014 и 2017 годах Пикалов летал по направлению к украинской границе, причем иногда с вагнеровскими боевиками, например с Вадимом Гусевым (не путать с Уткиным!) и Николаем Хаматкоевым.
Первые иностранные приключения для Пикалова начались не в Африке, а на Балканах, куда он прилетел 27 сентября 2014 года, чтобы участвовать в спонсируемом Константином Малофеевым мероприятии, устроенном ряжеными казаками в Баня-Луке (столице Республики Сербской) для поддержки на выборах националиста Милорада Додика. Формально «казаки» приехали на «фольклорный фестиваль» и должны были выполнять танцевальные номера, в действительности же 144 боевика служили подстраховкой на случай, если выборы пойдут не так. Но Додик победил — и все боевики немедленно вернулись в Москву вместе с Малофеевым. Осторожный Пикалов на фото в Баня-Луке не засветился, а вот партнер по компании «Конвой» выложил оттуда фотографии в своем аккаунте «ВКонтакте».
Сотрудники африканского проекта Пригожина, с которыми нам удалось поговорить, утверждают, что Пикалов воевал и на Донбассе и в Сирии, и хотя это звучит правдоподобно, независимо подтвердить это сложно. Также сотрудники Пригожина подтвердили, что им (и «Мазаю» в том числе) было известно о прилете российских журналистов в ЦАР и что за этими журналистами была установлена слежка. Однако обстоятельства убийства журналистов им неизвестны.
В июне 2015 года Пикалов на несколько недель летал в Казахстан, а также совершал несколько поездок в Финляндию и Эстонию. Любопытно, что ни нахождение в черном списке Центробанка по подозрению в отмывании денег, ни участие в боевых операциях за рубежом не помешало Пикалову трижды получить туристическую шенгенскую визу в финском консульстве (его нынешняя виза действует до 16 марта 2021 года). Впрочем, и сам Пригожин до сих пор находится под европейскими санкциями, но его компании продолжают иметь дела с европейцами. Хотя, судя по его переписке, после американских санкций жизнь Пригожина все же осложнилась, представитель одной из немецких компаний написал ему:
«Теперь иметь деловые отношения с Конкордом будет трудно. Пожалуйста, оплачивайте счета от лица какой-либо другой компании».



