Расследования
Репортажи
Аналитика
RADIOInsider

USD

75.44

EUR

88.27

OIL

97.22

Поддержите нас

51548

 

 

 

 

 

Иллюстрация к материалу
Политика

Кремлевский спрут — IV. Соорганизатор переворота в Черногории «Попов» оказался ГРУшником Моисеевым

The Insider и Bellingcat удалось идентифицировать второго ключевого организатора провалившегося государственного переворота в Черногории, известного под именем Владимир "Попов", им оказался сотрудник ГРУ Владимир Моисеев. Биография Моисеева указывает на то, что Балканы были не единственным регионом, где он участвовал в операциях. Судя по всему, до этого он был задействован в разжигании сепаратистского конфликта в Молдавии по донбасскому сценарию, а также с неясными целями действовал в Польше, Болгарии и Украине. English version here

Краткая предыстория. ГРУ и неудавшийся переворот 

В предыдущих частях нашего расследования мы уже рассказывали о том, как российские спецслужбы, используя боевиков с опытом войны на Донбассе, пытались организовать переворот в Черногории, чтобы не допустить вступления страны в НАТО. 17 октября 2016 года, в день парламентских выборов, две дюжины заговорщиков из Черногории и Сербии должны были попасть на территорию парламента под видом полицейских, инсценировать нападение на собравшихся там мирных демонстрантов и под этим предлогом захватить парламент и арестовать (а возможно и убить) премьер-министра. После этого планировалось, что власть перейдет к «Демократическому фронту» — антинатовской и пророссийской партии. Черногорские власти арестовали 20 человек и заявили о 50 найденных винтовках, 50 пистолетах, а чуть позже, 24 октября Сербия арестовала трех граждан России, у которых – согласно данным сербской полиции — была обнаружена поддельная форма черногорских полицейских, €122 000 наличными и оборудование для шифрованной телекоммуникационной связи. Россиян, впрочем, Сербия выдала Москве вскоре после визита Патрушева.

Изначально данные следователей Черногории базировались на показаниях двух основных обвиняемых: Мирко Велимировича (который сдался властям и начал давать показания 16 октября) и националиста Александра Синджелича, возглавляющего прокремлевскую организацию «Сербские волки» и воевавшего на Донбассе (подробнее о нем The Insider уже писал). Согласно показаниям Синджелича, с ним связались «русские националисты», которых он ранее встречал, когда воевал на стороне сепаратистов на Донбассе в 2014—2015 годах. Он встретился с ними в Москве 26 сентября 2016 года в «роскошных апартаментах». <…> «Националисты» представились как Эдуард Широков и Владимир Попов и дали понять, что работают на спецслужбы. Именно они и предложили ему описанный выше план по смене власти в Черногории с целью предотвратить вступление страны в НАТО (что понравилось Синджеличу как ярому противнику НАТО). На первую стадию операции Синджелич получил более €200,000 наличными. Синджелич также заявил в суде, что Широков сам купил ему билет в Москву и встретил его прямо у самолета. Паспортный контроль они не проходили, чтобы не оставлять следов пребывания Синджелича в России. При этом у Широкова был архитектурный план здания парламента, на котором он показывал Синджеличу, как производить захват здания.

В предыдущей части расследования The Insider и Bellingcat удалось установить, что Эдуард Широков (настоящая фамилия Шишмаков) проходил обучение в Военно-дипломатической академии МО РФ (на сленге ГРУ — «Консерватория»), которая специализируется на подготовке военных дипломатов (атташе) и сотрудников военной разведки. По адресу "Консерватории" был зарегистрирован и его автомобиль:

Иллюстрация к материалу

Позже Шишмаков служил военно-морским атташе при российском посольстве в Варшаве, откуда его в 2014 году выдворили за попытку вербовки подполковника польской армии. Несмотря на этот провал, в 2016 году он получил новый загранпаспорт на другую фамилию (Широков) и именно с этим паспортом отправился в Сербию, где снова провалился, но уже в связи с операцией в Черногории. Прокуратура Черногории довольно быстро смогла частично подтвердить показания Синджелича, где среди прочего были опубликованы фотографии встречи Синджелича и Шишмакова в парке в Белграде.

Теперь же The Insider и Bellingcat удалось установить реальную личность и биографию второго организатора переворота, известного как Владимир Попов.

Владимир Попов, он же – Моисеев

Наряду с Шишмаковым соорганизатором переворота являлся человек, известный свидетелям и прокуратуре под именем Владимир Николаевич Попов. На это имя ему был выдан загранпаспорт, и под этим именем он находился в розыске Интерпола.

Иллюстрация к материалу

Как удалось выяснить The Insider и Bellingcat, под именем Попова скрывается Владимир Николаевич Моисеев, родившийся 29 мая 1980 года. Его дата рождения и имя-отчество совпадают с данными личности прикрытия (как это было и с Шишмаковым, и с проходящим по делу об отравлении Скрипалей Александром Мишкиным), что упростило The Insider и Bellingcat задачу по его обнаружению (подробнее об этом – ниже).

Моисеев родился деревне Пивкино в Курганской области с населением менее 500 человек. Он учился в местной деревенской школе, отслужил в армии и поступил в Тюменское высшее военно-инженерное командное училище, окончив его, как и все, в звании лейтенанта.

Иллюстрация к материалу

Деревня Пивкино

Где-то между 2006 и 2009 годом он перебрался в Москву, где прошел подготовку в войсковой части №48427, относящейся к спецназу ГРУ (45-й отдельный гвардейский разведывательный ордена Александра Невского полк специального назначения). В 2008 году этот полк принимал активное участие в Российско-Грузинской войне.

Любопытно, что в той же войсковой части служил и второй "страховой агент" – Никита Минин, также засветившийся в черногорском перевороте: как писал The Insider в предыдущей части расследования, именно на номер его телефона был забронирован номер в Белграде. В разговоре с The Insider Минин утверждал, что Попов работает с ним в журнале, посвященном морскому страхованию, но о том, что это его сослуживец по ГРУ – умолчал. Как и о том, что настоящая фамилия Попова – Моисеев (сам Минин пользуется своей реальной фамилией).

Иллюстрация к материалу

Никита Минин в верхнем ряду справа

Похоже, до Черногории Минин и "Попов" сотрудничали еще в Украине. По данным The Insider, оба они были в Одессе в январе 2014 года, незадолго до начала всем известных событий. А в мае 2015 года коллега "Попов" общался по телефону с начальником разведки ДНР (а сегодня – главой МГБ ДНР) Георгием Кондраниным. (Подробнее о путешествиях Моисеева по Европе – ниже).

В 2009 году Моисеев обрел свою вторую идентичность в лице Владимира Попова. Вплоть до 2015 года он с семьей проживал в общежитии при своей воинской части, на улице Матросская тишина. Затем его материальное состояние сильно улучшилось.

Судя по данным Росреестра, с того времени и по сегодняшний день Владимир Моисеев и его семья проживают московском районе Черемушки в соседнем доме с Александром Мишкиным, причем свою квартиру от государства он получил всего на несколько месяцев позже Мишкина и Чепиги – в марте 2015 года. Учитывая, что Мишкин и Чепига получили свои квартиры как приложение к званию Героя России, можно предположить, что и Моисеев мог быть удостоен такой чести от Владимира Путина.

При этом в документах на имя "Владимир Попов" также значится некий московский адрес, но, как выяснил The Insider, там проживает пожилая пара, которая о Попове никогда не слышала.

Примечательно, что Попов-Моисеев имел две машины, одна – на имя Попова и другая – на имя Моисеева, и на обоих автомобилях висит множество неуплаченных штрафов (рискованно, ведь за долги перед государством можно получить от приставов запрет на выезд за границу в самый неподходящий для ГРУ момент). Кстати 3 из 10 неоплаченных штрафов на одну из машин относятся к нарушениям, совершенным неподалеку от штаб-квартиры ГРУ (Хорошевское шоссе, 76).

Моисеевы скитания. От Украины до Балкан

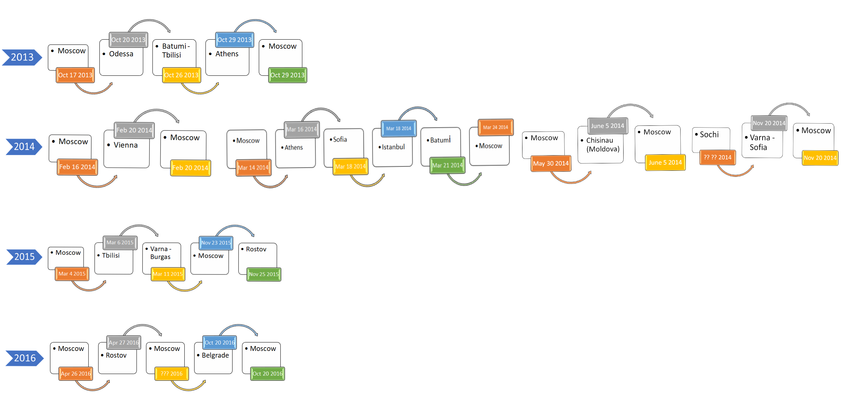
Моисеев под своим именем редко летал на самолете, обычно к себе домой, в Тюмень, зато под именем Попова он регулярно путешествовал по Европе как "фотожурналист" и "агент по морскому страхованию". В основном его путешествия касались Балкан, Кавказа и Турции. Он активно вел свою страницу «Вконтакте» под именем Попова, публикуя свои фотографии из разных европейских стран. Страницу он закрыл только в 2017 году, после публикации The Insider и Bellingcat расследования о нем. Также на имя Попова он зарегистрировал профайл и на mail.ru, где в 2012 опубликовал свою фотографию:

Иллюстрация к материалу

Судя про заднему плану на фото, оно было сделано в Варшаве (ниже фотография, сделанная с того же моста, где можно увидеть этот крест и дымовую трубу). Любопытно, что в этот период его коллега по ГРУ Эдуард Шишмаков, с которым он позже будет организовывать переворот в Черногории,  работал в Варшаве как военный атташе (и безуспешно пытался вербовать польских военных).

Иллюстрация к материалу

Перелеты Моисеева, которые он совершал с паспортом Попова, могут многое сообщить о его деятельности в Европе.

Иллюстрация к материалу

Так, например, в конце мая 2014 года он прилетел в Молдавию, которая в тот момент готовилась подписать договор о Евроассоциации. Молдавская пресса сообщала, что тогда Поповым заинтересовались местные спецслужбы, так как он приезжал в Гагаузию, чтобы встретиться с местными сепаратистами и активистами, выступающими против ЕС. По данным местных спецслужб, сотрудники ГРУ планировали организовать волнения в Молдавии по украинскому сценарию, опираясь на местные военизированные формирования, прошедшие подготовку в Ростове. Позже, как сообщает пресса, двое россиян были на этом основании экстрадированы из страны.

В Ростове Моисеев и правда бывал неоднократно, причем в 2015 году его попутчиком был некий Дмитрий Александрович Авдошкин, родившийся 12 февраля 1982 года. Человека с таким именем и датой рождения нет ни в соцсетях, ни в паспортной базе, зато этот же Авдошкин летал с Моисеевым в Молдавию и обратно. Судя по всему, он и был тем вторым россиянином, экстрадированым из Молдавии.

Также по перелетам видно, что Попов неоднократно бывал в Болгарии. Между тем в прессе со ссылкой на источники в полиции сообщалось, что телефоны с шифрованной связью, которыми пользовались черногорские заговорщики, были приобретены именно в Болгарии. Наконец в октябре 2016 года "Попов" отправился в Сербию, где в тот момент, согласно данным следствия, происходила подготовка неудавшегося переворота. Именно тогда местным спецслужбам удалось сфотографировать «Попова» в момент разговора с коллегой из ГРУ Эдуардом Шишмаковым (Широковым).

Иллюстрация к материалу

Шишмаков (Широков) и Попов остаются в розыске Интерпола, в то время как их третий коллега – Никита Минин – продолжает работать страховым агентом.

Предыдущие части расследования:

Часть 1 Как Москва устанавливает контроль над Восточной Европой 

Часть 2. Как ГРУ пыталось организовать переворот в Черногории

Часть 3. Кремлевский спрут — часть III. Как ГРУ использовало сербов для переворота в Черногории и войны в Украине

Нам очень нужна ваша помощь

Подпишитесь на регулярные пожертвования

Подпишитесь на нашу еженедельную Email-рассылку